欢迎来到山东山水水泥集团有限公司!
邮箱OAERP电商入口

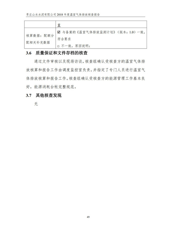
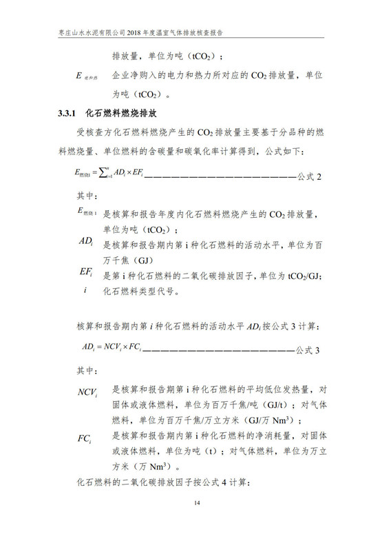
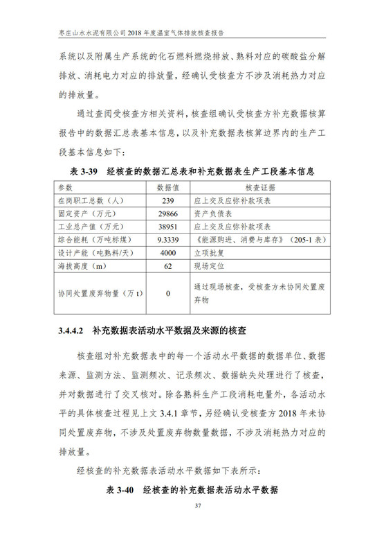
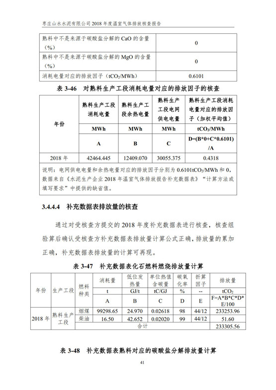
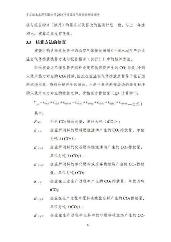
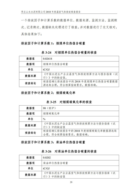
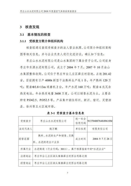
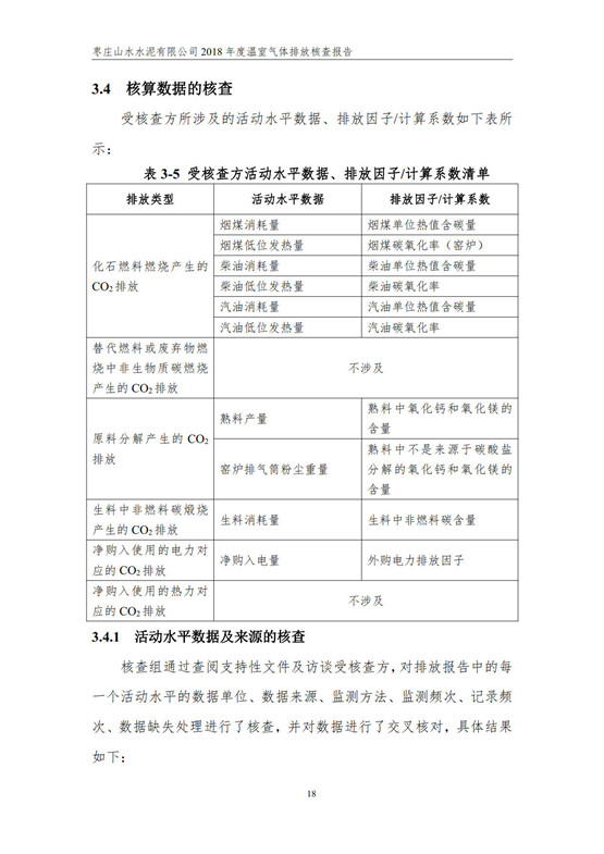
枣庄山水水泥有限公司2018年度温室气体排放核查报告

  2019-11-08  0 字号         
返回列表          +


联系电话

电话:0531-88360186 传真:0531-88360186 办公电话:0531-88360880 销售电话:0531-82972210


集团地址

山东省济南市长清区崮山.山水工业园

微信公众号