欢迎来到山东山水水泥集团有限公司!
邮箱OAERP电商入口

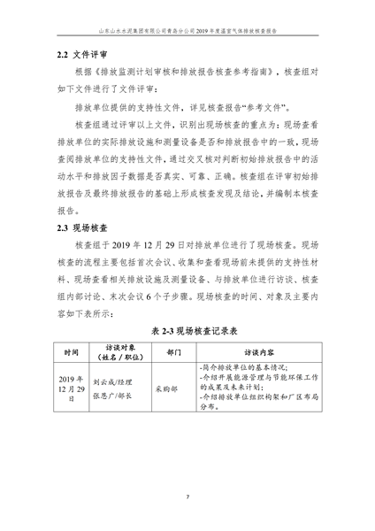
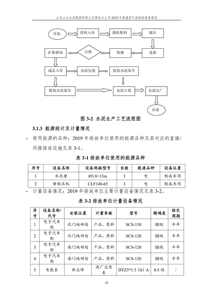
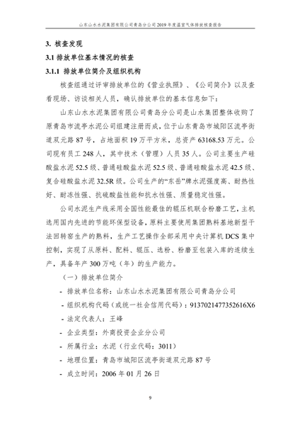
山东山水水泥集团有限公司青岛分公司2019年度温室气体排放核查报告

  2020-03-28  0 字号         

返回列表          +


联系电话

电话:0531-88360186 传真:0531-88360186 办公电话:0531-88360880 销售电话:0531-82972210


集团地址

山东省济南市长清区崮山.山水工业园

微信公众号